登录
或
注册
首页
产品中心
产品中心
常规分子试剂
常规分子试剂
PCR 试剂
qPCR 试剂
RT-qPCR系列
RT逆转录
分子克隆
核酸电泳系列
核酸保护液
一代测序
核酸提取与纯化系列
核酸提取与纯化系列
RNA提取
DNA提取/回收
cfDNA提取
核酸提取酶
高通量测序
高通量测序
Qubit定量
qPCR文库定量
磁珠系列
高通量建库
细胞学试剂/合成生物学
细胞学试剂/合成生物学
转染试剂
mRNA合成试剂
检测/QC试剂
检测/QC试剂
病原检测
QC质控
仪器设备
仪器设备
自动化设备
核酸定量设备
科技服务
科技服务
表观基因组
表观转录组服务项目
单细胞多组学解决方案
翻译组服务项目
核酸液体活检与药物筛选
CDMO服务
CDMO服务
耐药基因筛查检测试剂开发
CGT质控试剂开发
遗传病检测试剂开发
转基因与食品安全检测试剂开发
病原体检测试剂开发
技术平台
技术平台
酶工程平台
PCR/qPCR体系平台
核酸提取平台
NGS平台
公司动态
公司动态
促销活动
公司新闻
行业资讯
产品助力科研成果
关于我们
关于我们
公司介绍
招贤纳士
联系我们
语言
CN
语言
English
简体中文
返回
首页
产品中心
科技服务
CDMO服务
技术平台
公司动态
关于我们
CN
English
简体中文
登录
返回
常规分子试剂
PCR 试剂
qPCR 试剂
RT-qPCR系列
RT逆转录
分子克隆
核酸电泳系列
核酸保护液
一代测序
核酸提取与纯化系列
RNA提取
DNA提取/回收
cfDNA提取
核酸提取酶
高通量测序
Qubit定量
qPCR文库定量
磁珠系列
高通量建库
细胞学试剂/合成生物学
转染试剂
mRNA合成试剂
检测/QC试剂
病原检测
QC质控
仪器设备
自动化设备
核酸定量设备
表观基因组
表观转录组服务项目
单细胞多组学解决方案
翻译组服务项目
核酸液体活检与药物筛选
耐药基因筛查检测试剂开发
CGT质控试剂开发
遗传病检测试剂开发
转基因与食品安全检测试剂开发
病原体检测试剂开发
酶工程平台
PCR/qPCR体系平台
核酸提取平台
NGS平台
促销活动
公司新闻
行业资讯
产品助力科研成果
公司介绍
招贤纳士
联系我们
CN
English
简体中文
登录
CN
English
简体中文
语言
English
简体中文
登录 / 注册
首页
产品中心
常规分子试剂
PCR 试剂
qPCR 试剂
RT-qPCR系列
RT逆转录
分子克隆
核酸电泳系列
核酸保护液
一代测序
核酸提取与纯化系列
RNA提取
DNA提取/回收
cfDNA提取
核酸提取酶
高通量测序
Qubit定量
qPCR文库定量
磁珠系列
高通量建库
细胞学试剂/合成生物学
转染试剂
mRNA合成试剂
检测/QC试剂
病原检测
QC质控
仪器设备
自动化设备
核酸定量设备
科技服务
表观基因组
表观转录组服务项目
单细胞多组学解决方案
翻译组服务项目
核酸液体活检与药物筛选
CDMO服务
耐药基因筛查检测试剂开发
CGT质控试剂开发
遗传病检测试剂开发
转基因与食品安全检测试剂开发
病原体检测试剂开发
技术平台
酶工程平台
PCR/qPCR体系平台
核酸提取平台
NGS平台
公司动态
促销活动
公司新闻
行业资讯
产品助力科研成果
关于我们
公司介绍
招贤纳士
联系我们
首页
>
技术服务
>
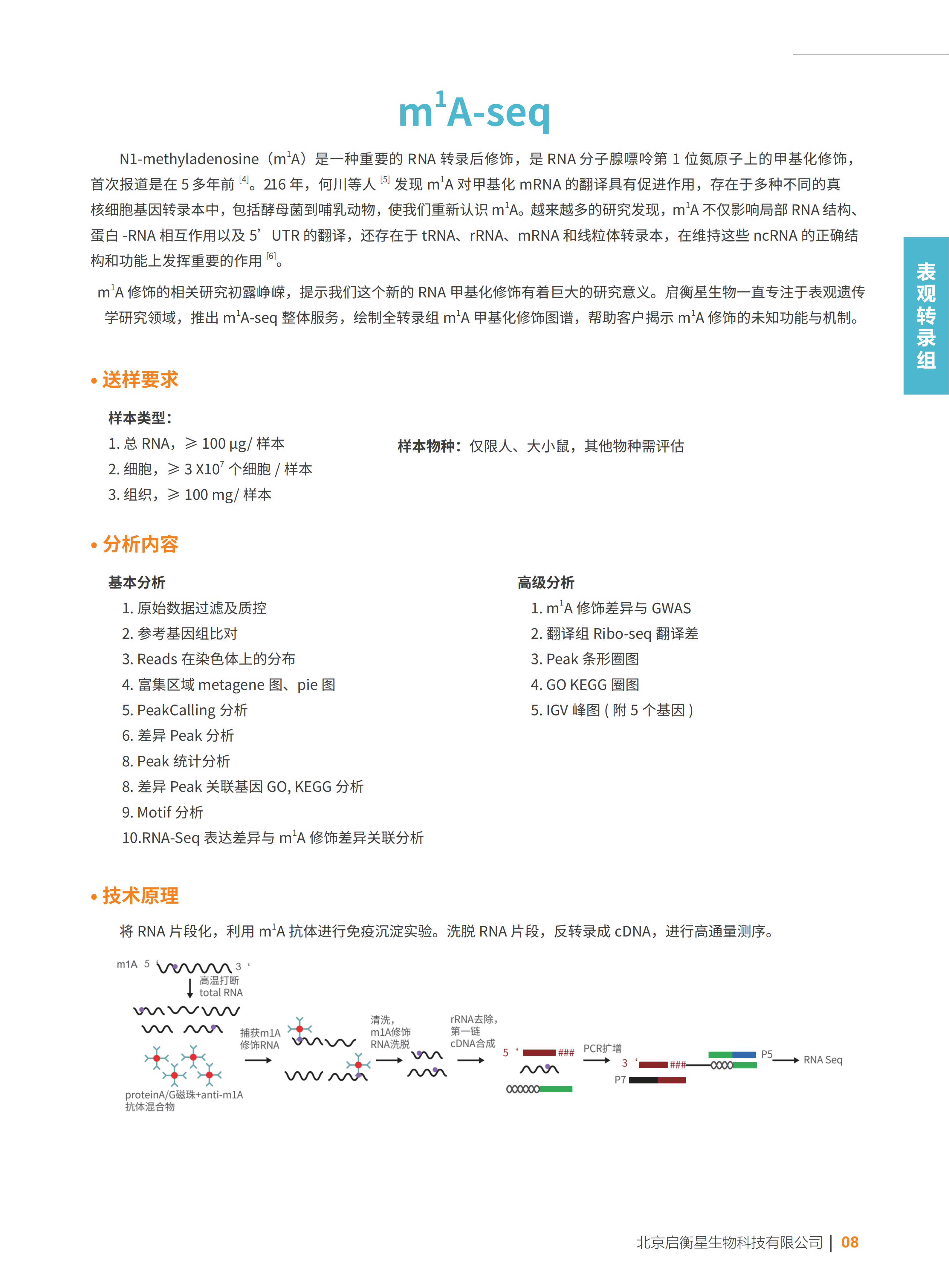
表观转录组服务项目
表观转录组服务项目
来自 启衡星生物
March 18th, 2026
498 浏览次数
下一页
表观基因组
阅读更多
分类
表观基因组
表观转录组服务项目
单细胞多组学解决方案
翻译组服务项目
核酸液体活检与药物筛选
智多星
我们使用
Cookie
来改善您的在线体验。 继续浏览本网站,即表示您同意我们使用
Cookie
。